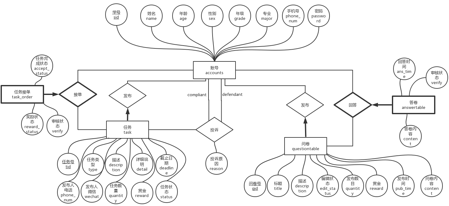
数据库设计
ER模型

逻辑模型
-
account-账号
Field Type Key Description
| sid | VARCHAR(8) | PRI | 学号,作为主键 | | name | VARCHAR(16) | | 姓名,不能为NULL | | age | INT | | 年龄 | | sex | VARCHAR(2) | | 性别,只能是’男‘或’女‘ | | grade | VARCHAR(4) | | 年级,只能是‘大一’,‘大二’,‘大三’,‘大四’,‘研一’,‘研二’,‘研三’,不能为NULL | | major | VARCHAR(40) | | 专业,不能为NULL | | phone_num | VARCHAR(11) | | 电话号码,在表中必须是唯一的,不能为NULL | | password | VARCHAR(20) | | 密码,不少于6位,不能为NULL | | balance | INT | | 账户余额,不能为NULL,默认值为0 |
-
questionable-问卷表
Field Type Key Description qid INT PRI 问卷id号 sid VARCHAR(8) 问卷发布者学号 title VARCHAR(100) 问卷标题,不能为NULL description VARCHAR(200) 问卷描述,默认为空 edit_status INT 编辑状态,0:未编辑完全,1:正在审核或发布中,2:已发布,默认为0 quantity INT 回收的问卷总数,不能为NULL reward FLOAT 回答问卷的赏金,不能为NULL pub_time DATETIME 发布时间,默认值为NULL,当为NULL的时候表示还没有发布 content VARCHAR(5000) 问卷内容,json格式 -
answertable-答卷表
Field Type Key Description qid INT PRI && FOREIGN KEY REFERENCES questionable.qid 问卷id号 sid VARCHAR(8) PRI && FOREIGN KEY REFERENCES accounts.sid 问卷填写人学号 ans_time DATETIME 提交答卷时间,不能为NULL verify INT 审核状态,0表示未审核,1表示审核通过,2表示未通过(默认为0) content VARCHAR(5000) 答卷内容,json格式 -
task-任务
Field Type Key Description tid INT PRI 任务id sid VARCHAR(8) FOREIGN KEY REFERENCES accounts.sid 任务发布者学号 type INT 任务类型,1:问卷任务 2:取快递业务 3:运动业务 4:学习业务 5:求夸业务 6:其他业务 description VARCHAR(5000) 任务描述 detail VARCHAR(5000) 任务详情 deadline DATETIME 截止时间 phone_num VARCHAR(11) 任务发布者手机号 wechat VARCHAR(30) 任务发布者微信号 quantity INT 任务需求数量 reward FLOAT 任务赏金 status INT 表示任务进行和完成状态 -
task_order-任务接单
Field Type Key Description tid INT PRI && FOREIGN KEY REFERENCES task.tid 任务id sid VARCHAR(8) PRI && FOREIGN KEY REFERENCES accounts.sid 任务接单者学号 accept_status INT 接单状态,0表示进行中,1表示已完成 verify INT 审核状态,0表示未审核,1表示审核通过,2表示审核未通过 reward_status INT 赏金是否到账,0为没有到账,1为已到账 -
comp_order-投诉单
Field Type Key Description cid INT PRI 投诉单id tid INT FOREIGN KEY REFERENCES task.tid 任务id complainant_sid VARCHAR(8) FOREIGN KEY REFERENCES accounts.sid 投诉者学号 defendant_sid VARCHAR(8) FOREIGN KEY REFERENCES accounts.sid 接单状态,0表示进行中,1表示已完成 reason VARCHAR(3000) 投诉原因 verify INT 审核状态,0表示未审核,1表示审核通过,2表示审核未通过 -
img-投诉单的图片
Field Type Key Description cid INT PRI && FOREIGN KEY REFERENCES comp_order.cid 投诉单id img_data MEDIUMTEXT 图片数据(base64格式)